知识园地

善锋软件——中国科学院系列期刊参考文献审读技术支持合作单位(2021-2022)

当前位置:首页>知识园地

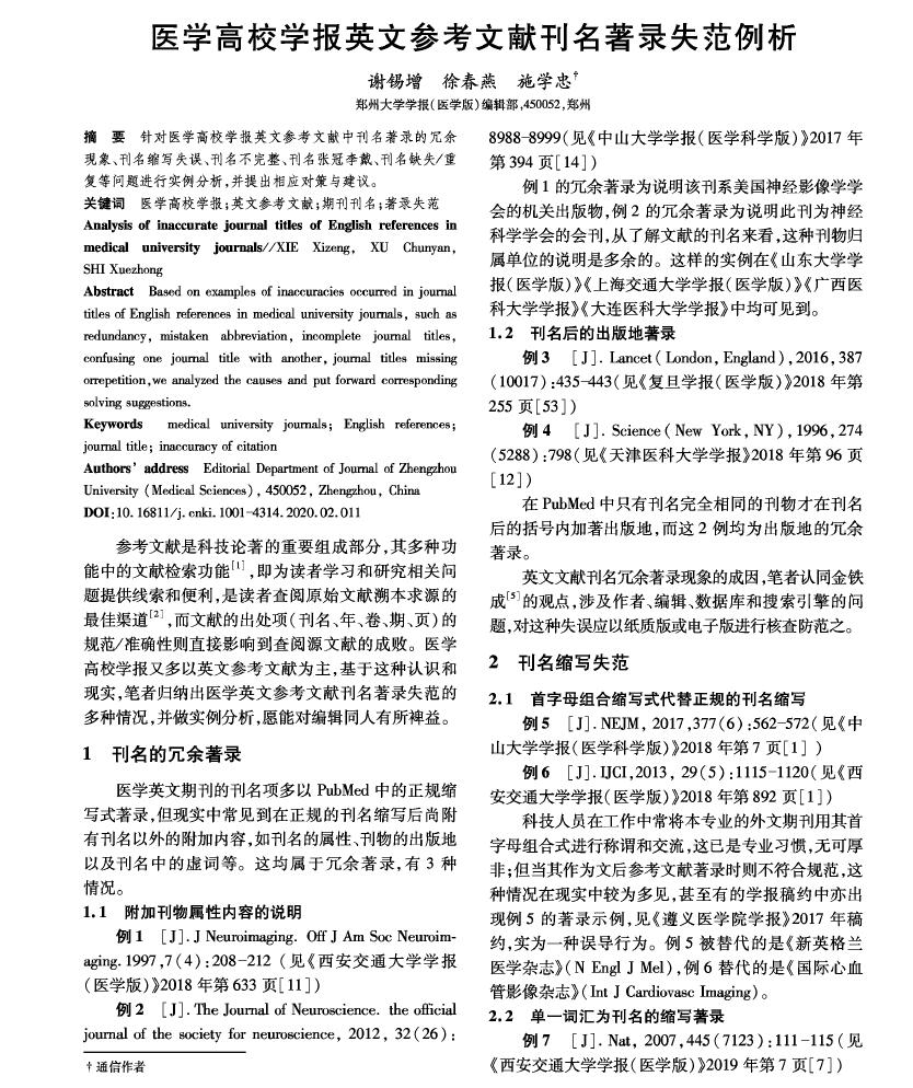
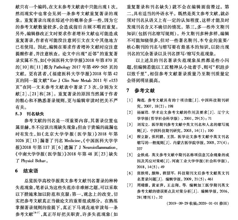
医学高校学报英文参考文献刊名著录失范例析

时间:2020-05-10   访问量:1091


QQ截图20200510212804.jpg

原文下载create_-3pdf.pdf

引用本文:谢锡增,徐春燕,施学忠.医学高校学报英文参考文献刊名著录失范例析[J].编辑学报,2020,32(2):166-168.

上一篇:编辑常问的11个参考文献问题,专家已替你解答

下一篇:参考文献引用和著录的准确性原则及编审要点

在线咨询

点击这里给我发消息 售前咨询专员

点击这里给我发消息 售后服务专员

在线咨询

免费通话

24小时免费咨询

请输入您的联系电话,座机请加区号

免费通话

微信扫一扫

微信联系
返回顶部