知识园地

善锋软件——中国科学院系列期刊参考文献审读技术支持合作单位(2021-2022)

当前位置:首页>知识园地

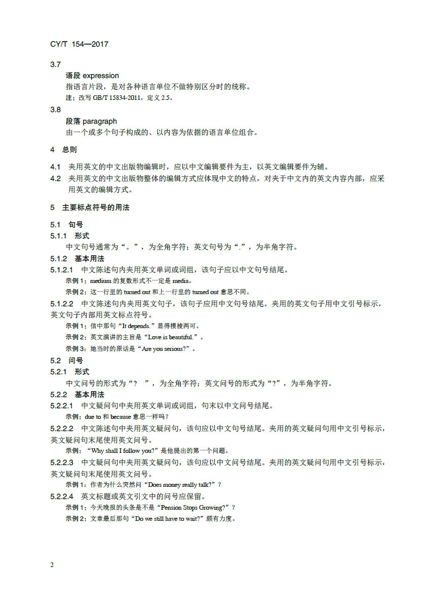
中文出版物夹用英文的编辑规范(CY/T 154—2017)

时间:2019-09-02   访问量:2950

 1567415947388830.png1567415947521795.png

1567415947871201.png

1567415947487046.png

1567415947584418.png

1567415947163559.png

1567415947226418.png

1567415947843748.png

1567415947429637.png

中文出版物夹用英文的编辑规范(2017-7-27出版).pdf

 

上一篇:这6种引用参考文献的行为属于学术不端

下一篇:基于逻辑原则的科技论文自动校对方法

在线咨询

点击这里给我发消息 售前咨询专员

点击这里给我发消息 售后服务专员

在线咨询

免费通话

24小时免费咨询

请输入您的联系电话,座机请加区号

免费通话

微信扫一扫

微信联系
返回顶部